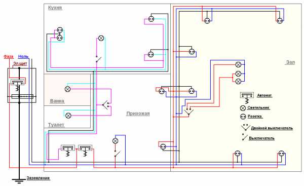
Не удивительно, что основные токовые нагрузки на проводку в доме приходятся из кухни. Это связано с тем, что в данной комнате находится наиболее мощная бытовая техника: электроплита, духовой шкаф, посудомоечная машина, холодильник, микроволновая печь и т.д. Именно поэтому, при расчете электропроводки особое внимание уделяется правильному выбору проводов и розеток для кухонной эл.проводки. Далее мы подробно рассмотрим, как сделать электропроводку на кухне своими руками, предоставив советы по монтажу, инструкцию в картинках и несколько полезных видео примеров! Первым делом необходимо подготовиться к процессу монтажа и выполнить следующие действия: Вкратце рассмотрим каждый из этапов, чтобы Вы знали, какой должна быть правильная электропроводка на кухне. Видео инструкция по монтажу своими руками На данном этапе Вы должны определить, какая сеть у Вас в квартире (либо доме) – однофазная либо трехфазная. Помимо этого нужно убедиться в том, что электропроводка имеет контур заземления (провод трехжильный), т.к. без «земли» эксплуатировать современную бытовую технику запрещается. В новых домах, как правило, заземление уже присутствует. Ну и последнее, что Вам нужно сделать – определить сечение кабеля, чтобы знать, на какие нагрузки рассчитана Ваша домашняя сеть. Что касается последнего момента, тут следует забежать наперед и отметить, что на сегодняшний день нагрузка на кухонную проводку может достигать 10 кВт, поэтому сечение медных проводов, идущих от распределительной коробки к приборам должно быть не менее 2,5 мм.кв., лучше если 4. После того как Вы разберетесь со старой электропроводкой на кухне, нужно будет самому подсчитать суммарную токовую нагрузку от бытовой техники. Тут все просто и расчет выглядит следующим образом: нужно выписать мощность каждого электроприбора и суммировать все значения. В современной кухне суммарная мощность бытовой техники может достигать 10 кВт, что является большим показателем для однофазной сети 220 Вольт. На основании этого значения далее нужно будет правильно выбрать сечение кабеля и номинальную токовую нагрузку розеток. Первым делом нужно правильно подобрать сечение кабеля, который будет выведен от квартирного распределительного щитка к распред коробке в кухне. Для мощной бытовой техники рекомендуется самостоятельно выводить отдельный кабель из щитка (к примеру, для подключения духового шкафа). При расчетных работах рекомендуем использовать данную таблицу: Когда с выбором сечения электропроводки будет покончено, нужно определиться с розетками и выключателям. Они должны быть рассчитаны, не мене, чем на 16 А для обычных электроприборов и 32 А для мощной техники. Обязательно розетки должны иметь заземляющий контакт. Рекомендуется на каждый электроприбор установить отдельную розетку, а над столешницей закрепить блок из 2-3 штук либо двойную модель для подключения не очень мощной техники: мультиварки, чайника и т.д., как показано на фото: Что касается выключателей, тут требования особые не предъявляются. Единственный совет – при выборе выключателей, используйте те, которые имеют меньше всего рельефных узоров. В идеале розетки и выключатели должны иметь плоский корпус, который легче оттереть от жира и грязи. Чтобы не нарушить интерьер кухни, может сделать скрытую электропроводку, установив дизайнерский выключатели и розетки, цветом «под дерево» либо что-то вроде варианта, предоставленного на фото ниже. Ну и последнее, что нужно сделать на этапе подготовительных работ – начертить схему электропроводки на кухне. Для этого рекомендуем учитывать советы, о которых мы уже рассказали и про которые еще поговорим далее. Типовая схема кухонной проводки выглядит примерно так: После того, как Вы подготовите все необходимые материалы, можно переходить к монтажу электропроводки на кухне своими руками. О том, как правильно развести линию, сейчас мы и расскажем. Инструкцию по монтажу мы предоставим пошагово, чтобы читателям Сам Электрика было легче воспринимать материал: Видеообзор правильной кухонной линии электросети Вот и вся инструкция по монтажу электропроводки на кухне своими руками. Как Вы видите, ничего особо сложного нет, однако осталось много непонятных моментов, вроде, какая должна быть установлена автоматика, где лучше всего проводить кабель и т.д. Об этом мы как раз сейчас и поговорим, предоставив полезные советы по электромонтажу в панельном доме и квартире! Чтобы правильно сделать электропроводку в кухне, советуем учитывать следующие рекомендации: На этом инструкция о том, как может быть организована электропроводка на кухне своими руками, заканчивается. Учитывайте все предоставленные нюансы и рекомендации, чтобы проводка была безопасной, удобной и долговечной! Будет полезно прочитать: samelectrik.ru По статистике, кухня является комнатой с наибольшим энергопотреблением. В ней сосредоточена третья часть домашних бытовых электроприборов: стиральная и посудомоечная машина, электродуховка, микроволновка и многое другое. Плюс ко всему, с появлением новинок добавляются мелкие энергопотребляющие приборы: миксер, хлебопечка, тостер. С каждой покупкой нового электроприбора возрастает нагрузка на электропроводку. Если вы думаете, что замена старых розеток улучшит ситуацию, то это не так. Однажды, несоответствующая нагрузке разводка проводов может не выдержать потребляемой мощности, и электропроводка на кухне перегорит. Поэтому капитальный ремонт должен начинаться с замены разводки, которую можно выполнить своими руками. Прежде чем начать замену старой разводки проводов, надо определить тип подведенной в кухню электросети. Обычно в старых квартирах с газовой плитой проложена однофазная сеть. Такой вариант разводки не очень хорош для высокого энергопотребления, так как вся нагрузка ложится на один провод. Более удачную разводку представляет трехфазное подключение, подведенное в кухню с установленной электроплитой. В такой системе нагрузка распределяется по трем проводам, создавая дополнительный запас мощности. На следующем этапе подсчитываем общую мощность всех электроприборов, планируемых для установки на кухне. Это легко сделать, прочитав в инструкции каждого электроприбора его потребляемую мощность. Стандартное энергопотребление всех приборов на современной кухне составляет от 9 до 15 кВт. Хотя одновременно все электроприборы вряд ли будут работать, проводку лучше сделать с запасом мощности. В этом примерном перечне приборов суммарная мощность кухонной техники достигает 14 кВТ Рассчитав мощность будущей проводки, переходим к выбору провода. Для внутренней электропроводки применяются алюминиевые или медные провода в диэлектрической изоляции: По приведенной ниже таблице подбираем подходящий для работ кабель: Прежде чем сделать своими руками разводку, нужно рассчитать точную ее схему. Ряд правил помогут в работе: Пример схемы подключения электрической разводки на кухне Безопасность бытовой техники обеспечивает заземление, при монтаже которого запрещается: Для повышения безопасности и удобного управления разводкой вместо традиционной коробки распределения можно сделать монтаж электрощита: Составляя схему расположения розеток и выключателей, обязательно надо учесть места установки мебели и электроприборов. Ряд правил поможет создать удобство и безопасность на кухне: Составив подробную схему электропроводки, можно приступать к штроблению стен, так как скрытая проводка не будет портить эстетичный вид комнаты. Эту операцию легко выполнить своими руками с помощью штробореза или перфоратора. Вооружившись инструментом, можно приступать к работе: Штробление стены на кухне Учитывая следующие советы, монтаж проводов своими руками не составит особого труда: Провод в гофре уложенный в штробе Финалом работы служит монтаж в подготовленные гнезда розеток и выключателей: Установленный подрозетник Установленная своими руками электрическая проводка на кухне, при соблюдении всех рекомендаций и правильных расчетах, надежно прослужит долгие годы. Запас мощности позволит в будущем добавлять новые электроприборы, не опасаясь перегрева и замыкания проводов. Вконтакте Facebook Twitter Google+ Одноклассники sarstroyka.ru Для начала рекомендуем просмотреть следующие проекты расположения розеток во всех наиболее востребованных зонах кухни: Не обязательно выполнять установку розеток везде, где это показано на фото. Во-первых, для этого потребуется установить множество автоматических выключателей, которые не влезут в небольшой квартирный щиток. Во-вторых, вряд ли в Вашей кухне будет вся предоставленная бытовая техника. Мы же рекомендуем на кухне установить не менее 6 электрических розеток, и чтобы 3 из них обязательно были над столешницей, как показано на схеме электропроводки двухкомнатной квартиры: Что касается освещения, рекомендуется использовать двухклавишный выключатель света, которым будет управляться освещение двух наиболее важных кухонных зон: рабочей (над столешницей) и основной (по центру либо периметру потолка). Если уже и использовать готовый проект разводки электрики в комнате, то советуем опираться на данную схему электропроводки кухни панельного и частного дома: На предоставленной выше схеме электропроводки не так уж много розеток и в то же время их расположение очень удобное для подключения всей бытовой техники. Что касается защитной автоматики – автоматического выключателя и УЗО, их номинал должен быть примерно таким, как показано на проекте: Вот и все, что хотелось рассказать Вам о том, как должен выглядеть план разводки кухонной проводки. Больше информации по выбору комплектующих, в том числе и сечения кабеля для розеток и выключателей, Вы можете узнать в статье: какой должна быть электропроводка на кухне, в которой также рассмотрена видео инструкция по монтажу электричества своими руками. Надеемся, что предоставленные схемы электропроводки на кухне были для Вас полезными и пригодились в электромонтажных работах. samelectrik.ru На сегодняшний день схема разводки электрики на кухне считается достаточно сложной. Сложность заключается в том, что вы сразу не сможете определиться с бытовой техникой, которая будет расположена на кухне. Именно поэтому вы не сможете правильно рассчитать количество розеток в этом помещении. Как правило, в этом помещении обязательно должно быть установлено 6 розеток: Кроме этого, здесь может присутствовать дополнительная техника. Для нее можно будет разместить дополнительные розетки на кухонной панели. Из-за этих сложностей схема электропроводки на кухне в хрущевке должна быть продумана. Теперь мы с вами рассмотрим оптимальные варианты размещения розеток и советы по выбору кабеля для разводки электричества в панельном и частном доме. Если вам будет интересно, тогда можете прочесть про схему электропроводки в двухкомнатной квартире. Сначала вы можете посмотреть проекты расположения розеток на кухне: Вам необязательно проводить установку розеток во всех местах, которые изображены на фото. Если вы выполните установку розеток, как изображено на фото, тогда вам необходимо будет установить много автоматических выключателей. Они просто не влезут в квартирный щиток. Также на кухни, скорее всего не будет включаться вся бытовая техника одновременно. Мы детально изучили этот план и рекомендуем установить только 6 электрических розеток. Три розетки обязательно должны находиться в районе столешницы. К ним вы сможете подключить дополнительные электрические приборы. Ниже мы предоставили упрощенную схему проводки на кухне. Для освещения мы рекомендуем использовать двухклавишный или трехклавишный выключатель света. Он позволяет контролировать подачу освещения в определенные зоны. Если вы планируете использовать готовый проект разводки электрики в комнате, тогда мы рекомендуем опираться на схему электропроводки кухни панельного и частного дома: На схеме, которую мы разместили выше, вы сможете увидеть, что она включает всего несколько розеток. Они имеют удобное расположение и поэтому, вы точно сможете подключить к ней все необходимые бытовые приборы. Также вам следует позаботиться о защитной автоматике. Номинал автоматических выключателей и УЗО должен быть таким как изображено на схеме ниже: Эта вся информация, которую мы хотели бы сказать про план разводки кухонной проводки. Больше информации ищите в соответствующих рубриках на нашем сайте. Мы надеемся, что эти схемы электропроводки на кухне станут для вас полезными. Читайте также: схема подключения двойной розетки. vse-elektrichestvo.ru В современных домах и квартирах самой нагруженной в плане потребления электрической энергии является кухня. Ни для кого это не удивительно, все мы знаем, что здесь сосредоточена почти половина бытовых электроприборов. При планировании ремонтных работ электропроводка на кухне должна стать первоочередной задачей. Надо точно рассчитать нагрузки, соответственно подсчётам выбрать проводники и коммутационные аппараты. Чтобы потом не получилось так – работает варочная панель, духовой шкаф, вытяжка, а вы решили нагреть электрочайник, и всё, отключился автомат, электричество кончилось. Некоторая бытовая техника настолько мощная, что требует отдельной линии от распределительного щитка и подключения через индивидуальный автомат. Сразу хотелось бы предупредить тех, кто приобрёл квартиру в домах советской постройки. Быть может в других комнатах (спальня, зал) достаточно заменить коммутационные аппараты и поставить пару дополнительных розеток. Но проводку на кухне нужно монтировать полностью новую, даже не пытайтесь произвести ревизию старой. Есть замечательная пословица: «Хорошо спланированное – наполовину сделанное». Поэтому электропроводка, монтируемая на кухне, начинается с проекта. Распланируйте места установки мебели и техники для кухни. Постарайтесь как можно точнее определиться, какими бытовыми приборами будете пользоваться и какой они мощности. Теперь посчитайте нагрузочный максимум, для этого сложите мощности всех электроприборов, подключаемых одновременно (не забудьте сюда прибавить освещение). От полученной цифры вам нужно будет отталкиваться при выборе сечения проводов и номинального тока коммутационных аппаратов. Достаточно ли вам будет однофазного напряжения? Скорее всего для обыкновенных квартир такая проблема не возникнет. А вот если у вас огромный загородный дом или многоуровневая квартира, а в них кухни, обустроенные всей существующей техникой и полами с подогревом, то нужно будет подводить трёхфазную электрическую сеть. В любом случае для безопасности электропроводки, желательно не включать все имеющиеся кухонные электроприборы одновременно. Желательно разделить всё кухонное оборудование и соответственно разводку на несколько маршрутов. Каждый будет брать своё начало на вводе в кухню, то есть от распределительной коробки. Конец каждой ветви – это осветительная лампочка или розетка. Каждая розеточная ветвь может иметь разное количество розеток, всё зависит от того, какие в них будут подключаться бытовые приборы – маломощные (от 0,5 до 0,8 кВт) или мощные (от 0,9 до 2 кВт). Для подключения маломощной техники можно установить розеточный блок, для каждого мощного бытового прибора потребуется смонтировать отельную розетку. Если мощность потребителя электроэнергии превышает 3 кВт (котёл, водонагреватель или система «тёплый пол»), то вместо розетки ставится автомат. Такое разделение примерно выглядит так: Варианты распределения розеток на видео: От общего распределительного щитка к помещению кухни надо провести вводной кабель подходящего сечения, который по своим техническим характеристикам будет выдерживать нагрузку одновременно включенных бытовых приборов. Кабель заводится в распредкоробку, а уже там коммутируется с отходящими ветвями. Схема электропроводки на кухне включает в себя следующие основные элементы: Проводники можно прокладывать открытым и скрытым способом, но чаще всего на кухнях их прячут под внутреннюю отделку. К ним никакие эстетические требования не предъявляются, важно, чтобы они обладали безопасностью, достаточной токопроводимостью и нужными рабочими характеристиками. Розетки и выключатели располагают на стенах, а значит, они должны быть безопасны, функциональны, а также эстетически вписываться в стиль и дизайн кухни. Как видим, одно из важных условий, предъявляемых к элементам проводки, это безопасность. Поэтому вся кухонная электрика должна быть достаточно изолирована. Проводка на кухне вполне может быть смонтирована своими руками, важно только учесть все требования, предъявляемые именно к этим помещениям. Особенно много нюансов по размещению розеток. Наглядно многие из них показаны на видео: Стандартно их монтируют на высоте 25-30 см от пола. Но на кухне этой цифрой можно варьировать, потому что не всегда удобно подключать бытовой прибор в таком месте. Очень часто несколько розеток или розеточный блок располагают над так называемым кухонным фартуком (на рабочей стенке) на высоте 100-110 см от пола. Что касается конструктивного исполнения, то можно применять розетки накладные и встраиваемые. Для их установки во время ремонта проделываются отверстия, к которым подходят штробы (борозды в стенной поверхности). В отверстия вставляют подрозетники, в них устанавливают розетки, а в штробах прокладывают провода. Для накладных розеток ничего сверлить и штробить не нужно, их монтируют под столешницами или на мебельных стенках. При помощи выключателей можно управлять на кухне не только освещением, но и вытяжным вентилятором. То есть у вытяжки имеется проводник со штепсельной вилкой, которая по идее должна вставляться в розетку и приводить в действие вентилятор. Можно убрать штепсельную вилку, а на месте розетки смонтировать выключатель, которым запускать и останавливать вытяжку. Для светильников лучше ставить двухклавишный выключатель, одна клавиша которого будет включать общее освещение, а вторая подсветку. Возможен монтаж ещё одного обыкновенного выключателя на рабочей стенке, при помощи которого будет включаться освещение только рабочего места. Общий выключатель монтируют у входной двери, на высоте 80-90 см от пола. Разводка электропроводки на кухне потребует большое количество кабеля и провода. Всё правильно распланировать и посчитать удобнее в пустом помещении. Естественно, не покупайте провода впритык, обязательно учтите запас на разделку жил. Для освещения берите провод с медными жилами сечением 1,5 мм2, для запитки розеток от 2,5 до 4 мм2. Для открытого типа проводки понадобятся распределительная коробка и коммутационные аппараты наружного конструктивного исполнения. Они крепятся прямо на стенные поверхности. По намеченным линиям на потолке и стенах прокладываются кабель-каналы, их крепёж надо делать через каждые 30-50 см, всё зависит от того, насколько ровные у вас на кухне стенные поверхности. К бетону пластиковые короба крепят при помощи дюбель-гвоздей, для кирпичных или пенобетонных стен подойдут саморезы. Самый главный недостаток открытой проводки в кабель-каналах – сразу видна вся кривизна стен. В кабель-каналы укладываются проводники, подводятся к розеткам, выключателям и распределительной коробке. После того, как все соединения будут выполнены, кабель-каналы закрываются накладными крышками с фиксирующими желобками. Преимущество открытого типа проводки на кухне в том, что её проще будет переделать, если вы захотите поменять места расположения бытовой техники, или в случае какого-то повреждения в сети. Пластиковые кабель-каналы сейчас можно выбрать в магазинах под любой цвет кухни, особенно симпатично смотрятся такие короба с окраской «под дерево». Перед тем, как сделать скрытую проводку, потребуется выполнить много грязной, пыльной и шумной работы. В местах, где будут устанавливаться коммутационные аппараты, надо просверлить отверстия. Это выполняют с помощью зубила и молотка, перфоратором со специальными насадками по бетону или кирпичу. В сделанные отверстия при помощи гипса или алебастра фиксируются подрозетники. Для прокладки проводов прорезаются специальные борозды в стенах, называемые штробами. Для этой цели существует специальный инструмент – штроборез. Будет очень удобно, если вам удастся взять такое приспособление на прокат, потому что покупать его накладно. Но в использовании он очень эффективен. Во-первых, можно регулировать ширину прорезаемой канавки, в зависимости от того, сколько в ней будет лежать проводов и какого сечения. Во-вторых, многие модели оборудованы сразу пылесосом, что позволяет спокойно работать, не загрязняя на рабочем месте воздух. Для того чтобы быстро и надёжно зафиксировать провода в штробах, используют гипсовый или алебастровый раствор. Помните о том, что такие замурованные провода и коммутационные аппараты уже с места на место не переставить. Поэтому сначала обдумайте все «за» и «против», а уже потом примите для себя решение – какой тип проводки выбрать для кухни. Обратите внимание! Стены, в которых прокладываются провода, обязательно должны быть сухие. Если вдруг выяснилось что стенная поверхность влажная, все работы по прокладке проводки прекратите и несколько дней сушите стену. На видео еще несколько нюансов, по кухонной электропроводке: Кому-то на первый взгляд покажется, что электропроводка на кухне своими руками вполне под силу. Но это не так, опыт и знания профессионала здесь нужны, чтобы впоследствии избежать возгораний, пожаров или травмирования человека током. Обратитесь к профессиональным электрикам или хотя бы консультируйтесь с ними, и тогда все электроприборы на вашей кухне будут работать надёжно. yaelectrik.ru Функциональность кухни – в каждой мелочи. Из-за отсутствия квалификации у мастеров ремонтников, непревзойденная по дизайнерским параметрам квартира, в частности кухня, становится нефункциональной из-за неправильной разводки электропроводки. Прокладка электропитания в жилом помещении – дело не из легких, требующее определенных знаний и навыков в области электрики. В первую очередь, это правила, умения читать и набрасывать схемы проводки, навыки электромонтажа. Восполнить цель, разобравшись как сделать электропроводку, не прибегая к помощи специалистов можно, но это потребует строгого соответствия инструкции. Кухня – специфическая комната. Нигде, так как здесь не изменяется температура, влажность, поддаются эксплуатации всевозможные электрические приборы. Здесь реальное место имеет действие воды. Теперь представьте, что в кухне находится удлинитель с 5-6 включенными приборами и подумайте, чем может грозить такое пренебрежение техникой безопасности и правилами разводки проводки на кухне. Важно! Схема существенно отличается от обустройства электросети в других помещениях! Сегодня возможности распределения электропроводки неограниченные. Вы можете прибегнуть к первой необходимости – разветвлению проводки и монтажу отдельной сети по схеме, от которой будет питаться только кухня. Во многих кухнях вместо типовых газовых плит монтируются современные индукционные или электрические варочные поверхности, особенность которых – запитка от специального источника напряжения. При подключении по схеме к классической электросети такое устройство откажет в работе. Правильность разводки проводки на кухне, оснащенной по последним технологиям, показана на фото ниже. Со сложными схемами разводки электропроводки на кухне разберемся потом. Воспользуйтесь советом – оставьте подключение «серьезных» приборов (варочных поверхностей и плит) специалистам, разбирающимся и знающим толк в деле. Сконцентрируем внимание на столовых розетках – вспомогательных устройствах, без которых существование современной кухни в XXI веке представить невозможно. На первых порах разводки электропроводки на кухне составляют план расположения всех розеток на кухне. В нем указывают расположение бытовой техники, учитывая ее формат и класс энергопотребления. Если розетка для холодильника предусмотрена в непосредственной близости к устройству, то в случае перестановки мебели подключение агрегата станет невозможным. Потому так важно в кухне наличие альтернативных розеток, скрытых до того времени, пока они не понадобятся. Владельцы квартир часто задаются вопросом: «На какой высоте делать розетки на кухне?». В одно время популярно было монтировать коробки под розетки и выключатели на высоте всего 20 см от пола. Но такой вариант оказался непрактичным особенно в тех семьях, где дома маленькие дети. Оптимально размещать розетки на уровне пояса. Исключением является рабочая зона кухни – здесь устройства должны находиться на уровне стола для удобного использования мелкой бытовой техники. Стартовый этап работ – знакомство с электрощитом. Отсюда будет начинаться работа. На устройство монтируются защитные автоматы на силовые розетки (те, которые используются для подключения крупных бытовых приборов). Полностью вся система разводки проводки на кухне состоит из конструктивных элементов, гарантирующих безопасность. В их число входят такие приборы: Справившись с монтажом защитных систем, не беспокойтесь о безопасности работы электрических приборов, подключаемых вами на кухне. Главное учтите эти нюансы на этапе планирования размещения розеток и разбивки проводки. Кухня – главный потребитель электроэнергии в доме. Большинство вспомогательных приборов размещено в этой зоне. И в это число еще не входят осветительные приборы рабочей области и обеденной зоны. Делая разводку проводки на кухне важно помнить, что вся техника, размещенная здесь, поддается перепадам температуры и влажности. Потому важно монтировать провода в специальные влагонепроницаемые проводки. К этим факторам добавляются еще и скачки напряжения в сети. Важно! Если вы знаете, какой провод выбрать для обустройства схемы подключения электроприборов, то выбирайте специальный – с двойной изоляцией (для помещений с повышенной влажностью: ванная комната и кухонная зона). Для некоторых приборов устанавливаются отдельные розетки, в их числе: Идеально, когда каждому из кухонных электрических приборов соответствует индивидуальный комплект УЗО, автоматических выключателей (рычагов на щитке) и т.п. обустраивая проводку на кухне, не забудьте оставить несколько свободных розеток в зоне готовки кухни, для временных бытовых приборов: мясорубки, соковыжималки, блендера и т.д. Подбор и разработка схем электропроводки на кухне начинается на этапе планирования ремонтных работ. На первых порах предполагается выбор типа проводки: скрытого или наружного. Разработав план проведения работ и, имея на руках план разводки электросети, с дальнейшими работами справиться проще, особенно, если планируется проводить работы своими руками. Проводя расчет электрической цепи на электропроводку на кухне, руководствуйтесь приведенными рекомендациями: Закончив с подсчетами мощности будущей сети электрического питания, можно приступать к этапу подбора провода. Для внутренних электропроводок используются алюминиевые и медные изделия с диэлектрической изоляцией. Алюминиевые провода наиболее распространены на рынке и в 90% случае применяются для внутреннего разветвления. Такая популярность связана с относительно невысокой стоимостью и небольшим удельным весом кабеля. Но на счету с достоинствами и недостатки: Медные проводки надежнее, качественнее и долговечнее. Единственный недостаток – дороговизна. Так какой провод выбрать? В таблице, приведенной в качестве примера ниже, описаны подробные параметры по выбору кабеля для той или иной электросети. Ориентируясь на основные показатели и воспользовавшись таблицей, можно с легкостью вычислить какой именно тип кабеля пригодится для разветвления проводки на кухне в квартире или доме. В недалеком прошлом, около 20 лет назад, нагрузки на электросеть не отличались напряжением. Сегодня эти показатели возросли в десятки раз из-за ежедневного использования крупной бытовой техники и мелких электрических приборов для кухни. Старые провода, смонтированные в квартирах еще во времена СССР, сегодня не справляются с поставленной задачей, отсюда и появляется необходимость полной замены электросети в доме. fb.ru Электропроводка на кухне — одна из наиболее ответственных и объемных стадий электромонтажных работ. Объясняется это тем, что в разных случаях в кухонном помещении сосредоточено от 30 до 50% всей бытовой техники, находящейся в жилье, и каждый прибор нужно обеспечить электропитанием. Нужно заметить, что очень часто сеть либо изначально не соответствует имеющимся потребностям, либо ее возможности со временем становятся недостаточными. Таким образом, во время капитального ремонта домовладелец стоит перед необходимостью создавать систему электропитания (кабели, фурнитура, щиты), фактически, «с чистого листа». Электромонтажные работы, как и всякие другие, начинаются с планирования того, что предстоит сделать. Этот процесс состоит из нескольких этапов: Обратите внимание! Обычно трехфазная сеть есть там, где в квартире установлена не газовая плита, а электропечь. Обратите внимание! Двухпроводные кабели можно применять лишь тогда, когда здание не подключено к заземлению. При этом лучше всего использовать трехпроводные кабели, с учетом вероятных обновлений проводки в будущем. Для удобства управления подключениями и повышения безопасности работы электрической части, рекомендуется вместо обычной распредкоробки поставить небольшой электрощит. Установка электрического щита дает возможность по собственному выбору отключать отдельные цепи розеток от электропитания (к примеру, во время проведения ремонтных работ). Также электрощиток гарантирует аварийную безопасность для отдельных цепей. Обратите внимание! Поскольку на любой кухне весьма влажный микроклимат, рекомендуется устанавливать в электрический щит не обычные устройства защитного отключения, а дифференциальную автоматику (ток утечки — от 10 до 30 ампер, ток короткого замыкания — от 6 ампер и выше). Следующий этап — грамотный выбор розеток и выключателей, а также планирование их размещения на кухне. Несколько советов: Полезный совет! Если заранее составить план расположения кухонной мебели и электробытовых приборов, то розетки можно разместить более адресно — поблизости от потребителей электроэнергии. После того как планирование закончено и все нужные материалы приобретены, можно приступать к монтажу проводки. Чаще всего провода прокладываются скрыто, иными словами: проводка располагается в особых каналах — штробах, невидимых после проведения финишной отделки. Нужно заметить, что штробление — очень трудоемкий процесс. Для штробления кирпичных или железобетонных стен нужно специальное оборудование — перфоратор с долотом в качестве насадки или, лучше всего, штроборез. Полезный совет! Долото для перфоратора можно заменить 14-миллиметровым буром с наконечником из победита. Скорость штробления слегка снизится, однако затупить такой бур будет значительно труднее. Полезный совет! Во время проделывания штроб рекомендуется пользоваться средствами защиты органов дыхания и глаз — респиратором и защитными очками — от попадания в них пыли и грязи. Приступаем к прокладке проводов в проделанные штробы. Порядок действий: Обратите внимание! При отсутствии дюбелей-скоб можно использовать экспресс-монтажные дюбеля с привязанными к ними короткими кусочками проволоки. Этими кусочками провод крепится в штробе так же хорошо. Последний шаг — установка в нужные места всей фурнитуры — выключателей и розеток. После этого можно подключать проводку к электросети. Обращаем внимание, что такие работы могут проводиться только при наличии соответствующих умений и допуска. При отсутствии таковых советуем держаться от электромонтажа подальше. При соблюдении рекомендаций, электропроводка на кухне может быть проведена относительно быстро, безопасно и прослужит долгие годы. energomir.bizЭлектропроводка на кухне своими руками: схема разводки и монтаж. Разводка проводки на кухне
Электропроводка на кухне своими руками: видео, схема, фото
Подготовительные работы
Проверка старой электросети

Расчетная часть
Подбор комплектующих



Создание схемы

Основной процесс


Полезные советы


Электропроводка на кухне: схема разводки и монтаж

Рассчитываем мощность сети

Подбираем провод

Построение схемы разводки

Установка электрощита
Монтаж выключателей и розеток на кухне

Штробление под проводку стен

Укладка провода

Установка розеток и выключателей

Схема электропроводки на кухне - план размещения розеток и выключателей
Итак, сложность создания схемы кухонной проводки заключается в том, что никогда не знаешь наверняка, где будут установлена вся бытовая техника, и каким должно быть точное количество розеток на ее подключение. Как правило, в данной комнате должно быть не менее 6 установленных розеток: для подключения варочной панели, холодильника, микроволновки, чайника, вытяжки и посудомоечной машины. Помимо этого может присутствовать такая кухонная техника, как тостер, мультиварка и даже небольшой телевизор на стене. Именно поэтому схема электропроводки на кухне в хрущевке либо доме должна быть тщательно продуманной и в то же время достаточно мощной. Далее мы предоставим к Вашему вниманию наиболее оптимальные варианты размещения розеток и советы по выбору кабеля для разводки электричества в панельном и частном доме. 






Схема разводки электрики на кухне: подробный план с фото
Схема разводки электрики на кухне
Электропроводка на кухне своими руками

Подготовительные работы


Элементы кухонной проводки

Правила размещения кухонных розеток

Выключатели

Сколько нужно проводов?

Открытая кухонная проводка

Скрытая кухонная проводка

Разводка проводки на кухне: расчет, схема, порядок работ
Особенности обустройства электросети в помещении

Разводка отдельной проводки для кухни

Наличие столовых розеток

Нижнее или верхнее расположение
Дальнейшее обустройство
Схема монтажа

Выполнение работ на этапе разветвления сети

Правильность составления схем электромонтажа
Правила выбора розеток и выключателей для кухни

Как выбрать провод для разветвления электропроводки?

Электропроводка на кухне - схема разводки и монтаж своими руками

Схема расположения и подключения бытовой техникиПодготовительный процесс
Таблица соответствия сечения проводов к мощности техникиЭлектрический щит на кухне
Вместо обычной распредкоробки, лучше поставить небольшой электрощитФурнитура
Схема расположения розеток и выключателей в кухонном помещенииПрокладка электропроводки
Штробы
Прокладка проводов
Окончание работы