Есть определённая специфика в обслуживании «строительных монстров». Об особенностях «скорой помощи» технике на гусеничном ходу и признаках нестабильной работы сегодня пойдёт речь. Заботу о строительной технике условно можно разбить на три части: 1. Периодическое «лечение».2. После осмотровые работы.3. Капитальный ремонт. Качественная техника Komatsu, являющаяся залогом успешной и эффективной эксплуатации, со временем выходит из строя. Рассмотрим, какую техническую помощь можно оказать отдельным узлам и агрегатам. Постоянные высокие нагрузки приводят к выходу из строя двигателя. Поэтому забота о нём, одно из условий эффективной работы гусеничной техники. Если в процессе эксплуатации экскаватора слышен металлический скрежет, доносящийся из-под крышки клапанов, или слышен посторонний звук в средней части силового агрегата, это указывает на износ поршневой группы, нестабильную работу распредвала, выработку колец. Возможны сбои в работе форсунок. Необходимо провести осмотр техники и определиться с объёмом и сроками технического лечения. Для устранения проблем трансмиссии Komatsu нужно качественное оборудование и хорошая ремонтная база. Важную роль в качественной ремонтной помощи играют оригинальные запчасти. Нельзя затягивать с ремонтом КПП. Бульдозер т170 технические характеристики и его цена. Обзор экскаватора-погрузчика JCB 5CX смотрите здесь. Главный признак – это посторонний шум в коробке передач находящейся в нейтральном положении. Трудности, связанные с переключением передач, щёлканье и стук – это повод для осмотра. К признакам нестабильной работы КПП можно отнести износ троса, идущего на привод. Возможна деформация или неплотное прилегание конусных колец, слабина пружины синхронизатора. Одной из причин выхода из строя трансмиссии – это несвоевременная замена масла или использование некачественного масла не подходящей марки! Главным отличительным признаком поломки считается снижение производительности агрегата, происходящее в результате постоянного перегрева масла. Карданный вал тесно связан с трансмиссией. От его работы зависит стабильность КПП, следовательно, манёвренность гусеничной техники. Ремонт нужно проводить в специализированных мастерских на специально оборудованных стендах. Работу могут выполнять только грамотные и подготовленные мастера. Постоянный шум и прерывистый характер вращения – это главные признаки технического заболевания карданного вала. Неприятный звук может усиливаться при манёврах и при повороте техники. К признакам нестабильности относится сильная вибрация при манёврах гусеничного экскаватора. О дестабилизации карданного вала свидетельствует движение техники рывками и нарушения в работе дифференциала главной передачи. Необходимо обращать внимание на силовой агрегат, ходовую часть и аккумуляторы. Хотя не стоит забывать о стабильности в работе трансмиссии и тормозной системы. Ремонт тормозной системы многотонной техники означает стабильность работы экскаватора и безопасность на стройплощадке. Можно только представить, что произойдёт при отказе тормозов… Поэтому уделять внимание и выполнять профилактику – это обязательное условие. Знать о возможных причинах и признаках выхода из строя тормозов необходимо. Минитрактор гусеничный — плюсы и минусы. Обзор самых больших автокранов в мире тут. Прицепные мини-экскаваторы – отличное решение для стройплощадки в этой статье. Если экскаватор отклоняется в сторону при торможении или ход педали тормоза увеличен – это признак нестабильности системы. Вибрация педали тормоза экскаватора Volvo говорит о проблемах системы тормозов. Следите за уровнем тормозной жидкости. Её утечка из-за износа уплотнительных материалов может привести к выходу из строя тормозной системы гусеничного экскаватора Volvo. Техническое лечение столь дорогостоящей, мощной техники невозможно без наличия оборудованной ремонтной базы, специального оборудования, оригинальных запчастей и мастеров, специализирующихся на ремонте этих монстров. spectechzone.com Многие фермеры спрашивают, как осуществляется ремонт экскаватора. Современную специальную технику компании стараются оснащать высоким уровнем прочности и надежности. Однако даже самая инновационная и качественная техника имеет свойство ломаться. Чтобы сделать работу машины более долговечной, необходимо соблюдать основные нюансы правил эксплуатации такой техники. Существует несколько основных видов, на которые подразделяется ремонт этой техники: Обычно ремонт мини-экскаватора или другой техники подразумевает под собой демонтаж основных элементов машины на составные части, в свою очередь эти комплектующие разбираются на детали. Далее происходит замена износившихся элементов конструкции новыми или их ремонт. Зачастую потребуется механическая работа над неисправными деталями: нужно приварить составные части, провести слесарные работы, нанести на детали металл или их окрасить. В конце ремонта производится полная сборка всех частей агрегата и их испытание. Первый вид — текущий. Его могут выполнять экскаваторщики самостоятельно, используя услуги помощника. Если водитель спецтехники не может самостоятельно разобраться, почему машина перестала работать, вызывается специальная ремонтная служба быстрого реагирования, которая всегда находится на месте проведения работ. Во время текущего ремонта делаются минимальные вмешательства в механизм, может проходить испытание гидравлических систем или ремонт электрики экскаватора. Средний ремонт предполагает неполную разборку агрегата с целью устранения поломок. В это время можно осуществлять ремонт гидронасосов экскаваторов, а также некоторых составных частей. Такую процедуру рекомендуется проводить с использованием услуг специальных ремонтных предприятий. Капитальный — полная разборка машины, ее починка и обследование всех узлов экскаватора. В завершение капитального ремонта необходимо восстанавливать все первоначальные посадки в местах соединения. Как и средний ремонт, капитальный должен производиться только специалистами. Для выполнения абсолютно всех работ устанавливаются нормы времени на ремонт экскаваторов. При расчете объемов сложных работ учитывается и время, нужное для мелкого ремонта, согласно соответствующему нормированию. Несмотря на тот факт, что все модели имеют особую специфику, некоторые поломки встречаются едва ли не во всех машинах подобного назначения. Рассмотрим некоторые из них подробнее. Ремонт ковша экскаватора. Ковш — одна из основных частей данного оборудования, на которую оказывается колоссальная нагрузка. Совершенно неудивительно, что ковш ломается едва ли не чаще всего. При этом необязательно проблема всего рабочего органа, зачастую ломаются только «пальцы» на нем. Изначально образуются зазоры, которые и приводят к поломке. Чтобы не допустить этого и не менять постоянно ковш, нужно помнить о своевременной замене пальцев, тем более, что это не требует больших вложений. Для этого снимаем старые, уже практически отслужившие свое «пальцы» и ставим на их место новые. Рассмотрим, в чем состоит ремонт стрелы экскаватора. Стрела — главный рабочий орган всего механизма, потому ее повреждения могут повлечь за собой полную остановку работы машины. Причиной поломки может стать высокая степень износа детали: именно при помощи стрелы ковш погрузчика опускается на нужное место. Для выполнения ремонтных работ необходимо подготовить стрелу, выяснить, насколько нарушены ее функции, а потом перейти к починке. Как правило, потребуется сварка, чтобы предотвратить распространение трещин. Ремонт рукояти экскаватора относится к среднему и отличается довольно большим объемом работ, его необходимо делать своевременно, чтобы все детали в дальнейшем работали исправно, а стрела опускалась. Происходит такая поломка из-за недобросовестности экскаваторщиков, которые допускают высокую степень износа. Ремонтные работы можно осуществить в области отверстия для пальца ковша. Ремонт мостов — элементов, которые подвергаются максимальным нагрузкам. Мост при работе экскаватора передает усилие, которое в свою очередь помогает привести в движение ходовую часть машины. Именно поэтому необходимо вовремя прослеживать поломку и устранять ее. Починка переднего моста нужна при странных шумах, которые издает техника, лишних вибрациях и грохоте при торможении, а также заметной утечке смазки, означающей, что в негодность пришел уплотнитель. При недобросовестной эксплуатации могут возникать, на первый взгляд, незначительные проблемы, которые опускались и не замечались. Однако они могут повлечь за собой крайне негативные последствия. Невнимательное отношение к функционированию аккумулятора. Если вы пытаетесь экономить на топливе и постоянно отключаете силовую установку через короткое время, ваш аккумулятор очень быстро сломается. Едва ли вы заряжаете его, руководствуясь всеми правилами эксплуатации. Подобная экономия рано или поздно приведет к тому, что одна из самых дорогих составляющих через короткий срок перестанет служить. Нарушение нормирования топлива, когда масло выбирается не по сезону. Не нужно заливать в экскаватор топливо, которое используется летом. Это категорически запрещено элементарными правилами эксплуатации техники и соответствующих нормативов. Парафиновые кристаллы, которые содержатся в летнем виде топлива зимой просто-напросто замерзают, образуют пробки в топливной системе и фильтрах. Силовая установка по причине всего этого прекращает функционировать, и в этом случае уже требуется серьезный и дорогостоящий ремонт. specmahina.ru Компания «Восточная Техника» оказывает услуги диагностики, ремонта и обслуживания экскаваторов ТМ Caterpillar (CAT) на правах официального дилера. Обращайтесь в наши центры, расположенные в Новосибирске, Братске, Иркутске, Магадане и Новокузнецке, чтобы получить качественный сервис с гарантией на все проводимые виды работ. Ремонт экскаваторов. Наши квалифицированные мастера оперативно и с предоставлением гарантии устранят поломки любой сложности и характера. В зависимости от типа неполадок наши специалисты выполняют: Для замены механики компании «Восточная Техника» используют только оригинальные запчасти, что помогает обеспечить длительную и безотказную работу экскаватора после проведения ремонта. Все предстоящие работы согласуются с клиентом. Техническое обслуживание. Мы работаем с гусеничными и колесными экскаваторами марки Caterpillar (CAT). Обслуживание включает в себя диагностику машин, очистку и смазывание механизмов, а также другие процедуры, необходимые для поддержания техники в рабочем состоянии. Своевременное проведение таких мероприятий позволяет предупредить поломки машин. Для владельцев это означает сокращение затрат на ремонт, уменьшение риска внепланового выхода экскаваторов из строя и связанных с ним простоев. Установка дополнительного оборудования. Экскаваторы Caterpillar (CAT) отличаются высокой функциональностью, но в ряде случаев появляется необходимость в привлечении их к выполнению нестандартных задач. В таких случаях на машины устанавливается соответствующее дополнительное оборудование. В зависимости от требований заказчика это могут быть гидроножницы, гидромолоты, грейферное, буровое оснащение и др. Некоторые разновидности дополнительного оборудования повышают удобство использования экскаваторов. К таким опциям относится проточный топливный подогреватель, системы GPS-мониторинга, автономные подогреватели кабины и проч. Предпродажная подготовка. Она предусматривает осмотр экскаватора с целью проверки его состояния, пескоструйную обработку и финишную мойку, ремонтные и восстановительные работы, например замену изношенных деталей или подкрашивание корпуса. Ремонт экскаваторов Caterpillar (CAT) требуется нечасто, поскольку техника данного бренда отличается повышенной надежностью и хорошо зарекомендовала себя в сложных эксплуатационных условиях. Однако неправильное использование, отсутствие регулярного обслуживания или естественный износ способны спровоцировать поломку самого надежного оборудования. Чаще всего при воздействии этих факторов возникают неполадки в двигателях экскаваторов. Также может появиться необходимость в прочистке или замене форсунок, восстановлении работоспособности трансмиссии, ТНВД или ТННД (топливных насосов высокого и низкого давления соответственно). Кроме ДВС, нашим механикам также часто приходится заниматься восстановлением элементов гидросистемы. У экскаваторов может выйти из строя гидронасос, гидромотор, гидроцилиндры и другие механизмы. Перед ремонтом нашими специалистами проводится не только визуальный осмотр машины, но и компьютерная диагностика с использованием профильного оборудования. Это позволяет быстро и точно установить причину поломки, разработать план ее устранения. Широкий спектр услуг. Сервис-центры компании «Восточная Техника» предоставляют полный набор услуг: от консультационной помощи в выборе экскаватора и поставок отдельных запчастей до проведения капитального ремонта, перепродажи машин на вторичном рынке. В нашем лице вы получаете партнера, которому можно доверить решение любого вопроса, связанного с экскаваторами Caterpillar (CAT), что позволит вам в дальнейшем сэкономить нервы, деньги и свое время. Оперативность. В сервисных центрах компании «Восточная Техника» всегда присутствует запас оригинальных запчастей к экскаваторам CAT, штаты укомплектованы достаточным количеством специалистов, есть все необходимые инструменты и оборудование, подключение к технической интерактивной системе SIS Caterpillar. Это позволяет нам проводить ремонт экскаваторов Caterpillar не только качественно, но и оперативно. Для заказчиков это означает максимально быстрое получение оборудования и возможность задействовать его для выполнения работ. Профессионализм. Мы специализируемся именно на технике Caterpillar (CAT). Наши инженеры-механики досконально разбираются в особенностях машин данного бренда, регулярно проходят курсы по ознакомлению с новшествами и рекомендациями, вводимыми производителем. Обучение проходит как в РФ, так и за рубежом. Только профессиональный подход способен обеспечить долговечность и качество ремонта, а также получение клиентами техники, работающей так же безупречно, как и до поломки. Чтобы заказать ремонт экскаваторов CAT (Caterpillar), поставки запчастей к ним или другие услуги, предоставляемые компанией «Восточная Техника», позвоните в ближайший к вам региональный центр, обратитесь к нашим специалистам через сайт либо с помощью других способов связи. www.vost-tech.ru Категория: Эксплуатация экскаваторов В состав работ по ремонту входят: разборка машины на агрегаты и узлы, а агрегатов и узлов на детали; замена изношенных де талей новыми или отремонтированными; различные виды обработки деталей для их восстановления — сварка, слесарные и механические работы, нанесение металла разными способами (наплавка, металлизация, электролитические покрытия и т. п.), окраска; сборка узлов машин и восстановление посадок в сопряжениях; испытание узлов. Текущий ремонт (Т) выполняют, как правило, на месте работы экскаватора машинист и его помощник, а в отдельных случаях — работник ремонтной автолетучки. При текущем ремонте устраняют отдельные неисправности в узлах и агрегатах, возникающие в процессе работы машины и препятствующие ее нормальной эксплуатации. Этот вид ремонта производят путем замены или восстановления деталей (кроме базисных) со снятием или без снятия узла с машины. Средний ремонт (С) заключается в частичной разборке машины для устранения неисправности. При среднем ремонте машины можно при необходимости выполнять одновременно капитальный ремонт отдельных узлов или агрегатов. Капитальный ремонт (К) включает полную разборку машины с ремонтом всех неисправных агрегатов и деталей. При сборке деталей и узлов восстанавливают все начальные посадки в сопряжениях. Средний и капитальный ремонт выполняют в специализированных ремонтных предприятиях. Для каждого вида ремонта экскаваторов устанавливают примерный объем необходимых работ, причем во всех последующих видах ремонта выполняют работы предыдущих видов ремонта. Текущие ремонты отличаются один от другого объемом и технической сложностью. При текущем ремонте необходимо выполнять следующие основные работы: 1. По всем механизмам экскаватора. Перебрать рычажные системы привода всех механизмов экскаватора, заменив изношенные валики, пальцы и пришедшие в негодность пружины. Осмотреть цилиндрические и конические зубчатые колеса и цеп-ie звездочки и при необходимости зачистить заусенцы на зубьях. tIb Заменить негодные болты, шпильки, гайки, винты и другие крепежные детали. Проверить работу манометров.2. По редуктору. Проверить подшипники; неисправные заменить. Проверить и при необходимости заменить цепь редуктора.3. По механизму реверса. Проверить и отрегулировать подшипники качения. Проверить состояние и плотность прилегания конусных колодок к шкивам фрикционных муфт. При необходимости прошлифовать шкивы. В зависимости от количества однотипных экскаваторов и разделения ремонтных работ применяют различные методы ремонта экскаваторов на ремонтных предприятиях. При большом объеме ремонта экскаваторов выгоднее специализировать ремонтные работы по отдельным технологическим операциям. Чем шире специализированы ремонтные работы, тем более совершенные методы ремонта можно применять на ремонтном предприятии. Экскаваторы можно ремонтировать двумя методами: индивидуальным и обезличенным. При индивидуальном методе ремонта все узлы после их ремонта устанавливают на ту же машину, с которой они были сняты. Индивидуальный метод ремонта применяют для одиночных машин или машин, поступающих в ремонт небольшими партиями. Этот вид ремонта производят, как правило, на неспециализированных ремонтных предприятиях. При обезличенном методе ремонта сборку всей машины или замену отдельных узлов на машине производят из узлов, ранее снятых с других, поступивших в ремонт экскаваторов той же марки и отремонтированных, или из новых агрегатов и узлов. Ремонт агрегатов и узлов также можно выполнять индивидуальным или обезличенным методом. Обезличенный метод ремонта — более прогрессивный, так как позволяет организовать технологический процесс ремонта машин на современном уровне техники, максимально механизировать работы, снизить трудоемкость и стоимость ремонта и повысить его качество. В эксплуатационных условиях наиболее прогрессивным методом ремонта является агрегатно-узловой метод, представляющий собой разновидность обезличенного метода ремонта. При агрегатно-узловом методе ремонта отдельные агрегаты и узлы по мере возникновения потребности в капитальном ремонте снимают с машины и заменяют запасными, заранее отремонтированными, или новыми. Базовые детали не заменяют.
Читать далее: Планирование и организация ремонта экскаваторов
Категория: -
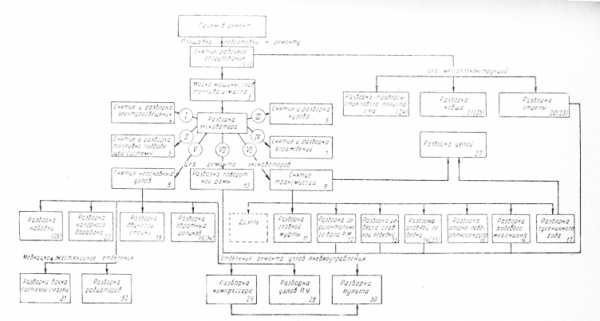
Эксплуатация экскаваторов stroy-technics.ru Компания Лтрак осуществляет полный спектр ремонтных работ для различных видов спецтехники, включая ремонт экскаваторов в СПб. Данная услуга является крайне востребованной на современном рынке спецтехники, что обусловлено распространенностью экскаваторов и широкими возможностями их применения. Для вашего удобства и сокращения времени простоя мы предоставляем подобные услуги как в нашем сервисном центре, так и на территории клиента. Сотрудники нашей компании выполнят для вас следующие работы: По окончании сервисного обслуживания мы произведем все требующиеся пусконаладочные работы, чтобы обеспечить максимальный интервал бесперебойной эксплуатации вашей техники в будущем. В целях экономии времени следующие операции могут быть выполнены на выезде: Все вышеперечисленные детали, а также подвесные и опорные катки, являются основными элементами ходовой части любого экскаватора. Соответственно, из-за высокой нагрузки они чаще всего выходят из строя и требуют внимания специалиста. Впрочем, операции по их замене не занимают много времени, так как не подразумевают необходимость разбора всей ходовой. Катки не перестают функционировать все сразу, а значит и замена их осуществляется поштучно. Износ ленивца легко выявить и заменить поврежденный элемент. Звездочки подвержены наибольшим повреждениям, но в процессе установки новых деталей обычно не возникает трудности. Ремонт натяжителей также не вызывает особых сложностей, да и требуется не так часто, только при наличии коррозии на «зеркале» поршня. В большинстве случаев подойдет простая замена манжет, колец уплотнителя и грязесъемников, при этом не нужно даже полностью разбирать натяжной механизм. Самый трудозатратный элемент в починке ходовой - цепи, так как в зависимости от степени износа он предполагает и замену башмаков. Она же в свою очередь зависит от условий эксплуатации, например, при работе в карьерах ходовая часть любой техники изнашивается гораздо быстрее. Так как в комплектацию практически любого экскаватора входят примерно 400 башмачков, каждый из которых крепится четырьмя болтами, их раскручивание и закручивание отнимает довольно много времени. Однако наши специалисты выполнят и эту операцию достаточно оперативно. Часто непредвиденные задержки в ремонтных работах происходят из-за отсутствия необходимых запчастей. Мы возьмем на себя и эту заботу – большинство запасных частей необходимых для экскаваторов постоянно в наличии на нашем складе. Также под заказ мы сделаем для вас утраченные детали: проставки, втулки, шестерни, произведем любой размер гидроцилиндров, в том числе можем изготовить полную копию вашего. Наша компания заботится о качестве, поэтому использует для работы только лучшие материалы и обязательно осуществляет экспертизу металла. Наличие обширной материально-технической базы и квалификация наших мастеров позволяют нам осуществлять ремонт new holland в СПб качественно и в кратчайшие сроки. Мы ремонтируем также экскаваторы других марок, в частности Komatsu. ltruck-service.ru 1. Разборки экскаватора на комплектующие единицы, а комплектующие единицы – на отдельные детали. 2. Ремонта или замены непригодных к эксплуатации деталей.3. Специальной разнообразной обработки деталей с целью их восстановления и нормального функционирования в процессе последующей эксплуатации. Под специальной обработкой понимается сварочные, токарные и технические работы.4. Наплавки, металлизации, окраски и других работ, которые подразумевают нанесение металла. 5. Сборки автомобиля и ее комплектующих узлов. 6. Проверки нормальной работоспособности комплектующих узлов машины. В случае возникновения небольших технических неполадок при работе экскаватора, их полное устранение и необходимый технический ремонт производится машинистом и его помощником. В некоторых случаях при возникновении данной ситуации на место поломки вызывается работник передвижной ремонтной мастерской или выездные бригады. Текущий ремонт экскаваторов подразумевает под собой устранение неполадок в узлах и гидроагрегатах и направлен на устранение всех неисправностей, которые препятствуют нормальному функционированию данной техники. В процессе данного ремонта производится восстановление или замена запчастей, которые препятствуют нормальной эксплуатации экскаватора. В некоторых случаях, чтобы реализовать данную задачу, приходится снимать конкретный узел, иногда этого делать не нужно. Все зависит от поломки. В процессе капитального ремонта производится полная разборка машины, и ремонтируются все неисправные детали и узлы. Капитальный ремонт экскаваторов производится исключительно в специализированных ремонтных мастерских, которые оснащены необходимым оборудованием и техникой. Как технический, так и капитальный ремонт экскаваторов подразумевают выполнение определенных действий и мероприятий, необходимых для того, чтобы достичь нормального технического состояния машины и ее комплектующих узлов. Технический ремонт делится на несколько видов. Они отличаются уровнем сложности и объемами выполняемых работ. Текущий ремонт экскаваторов включает в себя определенные работы, к которым можно отнести: 1. Ремонт всех механизмов экскаватора, а именно рычажных систем привода, замена изношенных валиков, пальцев и пружин, которые отслужили срок своей службы. Осуществляя данный вид текущего ремонта, также, осматриваются и при необходимости заменяются все зубчатые колеса, цепные звездочки или зачищаются заусеницы на зубьях. При необходимости производится замена болтов, шпилек, гаек, винтов и других крепежей. Проверка проделанной работы осуществляется с помощью манометра. 2. Ремонтные работы редуктора. Данная ремонтная работа заключается в проверке и замене, при необходимости, подшипников, которые пришли в негодность. Также, осуществляя ремонт редуктора, подвергается проверке цепь редуктора, которая может быть заменена в случае ее неисправности. 3. Проверка и ремонт механизма реверса. В процессе выполнения данных ремонтных работ производится проверка и регулирование подшипников качения. 4. Ремонтные работы системы гидропривода. Процесс начинается с промывки распределительных блоков, блоков клапанов и гидромоторов. После этого в обязательном порядке производится разбор неисправных узлов и замена в них изношенных деталей. Главная задача данных ремонтных работ - устранение всех существующих дефектов. Существуют основные методы, по которым производится восстановление экскаваторов. Каждое ремонтное предприятие имеет в своем запасе несколько таких своеобразных методов, которые во многом зависят от ремонтных работ, выполняемых предприятием, и от моделей экскаваторов, которые чаще всего ремонтирует предприятие. Если экскаватор требует больших объемов ремонтных работ, то их лучше разбить на отдельные технологические операции. В процессе ремонта экскаваторов используются индивидуальные и обезличенные методы. Ремонт машины по индивидуальному методу предусматривает установку узлов на ту машину, с которой они были сняты. Данный метод применим чаще всего тогда, когда необходимо осуществить ремонт одной единицы техники. Ремонт машины обезличенным методом подразумевает замену всех непригодных к эксплуатации узлов узлами, снятыми с других экскаваторов такой же марки. Обезличенный метод предусматривает сборку экскаватора или замену его комплектующих путем замены узлов, которые были ранее сняты с других машин той же модели. Обезличенный метод применяет практически каждое ремонтное предприятие, так как именно данный метод дает возможность осуществить ремонт экскаваторов на современном уровне техники, максимально механизировать процесс ремонтных работ, снизить затраты на ремонт и его трудоемкость. При этом предприятие гарантирует высокое качество проделанного ремонта. В условиях эксплуатации ремонтники прибегают к агрегатно-узловому методу –разновидность обезличенного метода. При этом методе по мере необходимости в ремонтных работах постепенно производится снятие отдельных гидроагрегатов и узлов и замена их запасными, отремонтированными или новыми. Замена базовых деталей не производится. Чтобы составить план ремонтных работ экскаваторов и машин организации, необходимо провести технический осмотр. В процессе технического осмотра составляется опись технического состояния машины. Данную опись необходимо, также, составлять в момент текущего ремонта. На основе описи определяют объемы ремонтных работ, которые необходимо произвести с целью полноценного возобновления технически исправного состояния машины. Если появляется необходимость произвести капитальный ремонт экскаватора, то один экземпляр описи его технического состояния направляется в ремонтное предприятие за сорок пять дней до предоставления машины на ремонт. Это необходимо для того, чтобы предприятие произвело подготовку к предстоящему ремонту. Составляется свободный годовой план на капитальный и текущий ремонт, который во многом зависит от планов-расчетов. На основе данного плана организация составляет графики ремонта на месяц. Качество проделанного ремонта и его успешность во многом зависит от технического оборудования, которым оснащено ремонтное предприятие. remgidravlika.ru Категория: Эксплуатация экскаваторов Машинист экскаватора и его помощник непосредственно выполняют текущий ремонт машины. Как правило, средний и капитальный ремонты производят на ремонтных предприятиях без участия бригады, обслуживающей экскаватор. Однако в практике встречаются случаи, когда из-за поломки необходимо снять узел для отправки его в ремонтные мастерские, разобрать, отремонтировать деталь и вновь собрать узел. При агрегатно-узловом методе рекянта пришедшие в негодность узлы заменяют новыми непосредственно на машине. В этих случаях в ремонте принимает участие и бригада, обслуживающая экскаватор. Ниже приводится краткое описание организации технологического процесса ремонта экскаваторов на ремонтном предприятии. В основном освещены работы по разборке и сборке машин, то есть те операции, с которыми приходится встречаться обслуживающему персоналу. Обслуживающий персонал должен четко знать необходимую технологическую последовательность разборки машины на узлы и агрегаты. Разборка экскаватора по заранее разработанному технологическому процессу позволяет экономить время, а также снижает количество случаев поломки деталей из-за неправильной последовательности разборки и потерь деталей. В качестве примера рассмотрим технологический процесс разборки наиболее распространенного экскаватора Э-652А (рис. 253). Здесь цифрами I, II, III, IV, V, VI, VII в кружках обозначен обязательный порядок выполнения работ, остальные работы выполняют согласно технологическому процессу, принятому в данных мастерских. По этой схеме весь процесс разборки экскаватора на отдельные узлы, а узлов — на детали происходит на специально отведенных разборочных площадках (постах). Последовательность разборки экскаватора от мойки деталей до подачи снятых узлов на соответствующие посты для разборки на детали обозначена порядковым номером. С экскаватора снимают рабочее оборудование. Затем он поступает на пост наружной мойки. Здесь сливают топливо и масло, снимают приборы и провода электроосвещения, которые направляют в электроремонтное отделение. Вслед за этим снимают топливные баки и топливопроводы, разбирают и снимают кузов, детали и узлы которого поступают в цех металлоконструкций, разбирают и снимают ограждения и кожухи трансмиссии экскаватора (эти детали также поступают в цех металлоконструкций), снимают неосновные узлы механизмов поворотной платформы (напорный барабан, двуногую стойку, катки-захваты, пульт управления и гидравлический аккумулятор, радиаторы дизеля и бачки системы смазки). После этого снимают основные узлы трансмиссии (дизель с главной муфтой, горизонтальный вал механизма реверса, вал реверса главной лебедки, вал главной лебедки, верхний механизм хода). Зате-, поворотную платформу поднимают домкратами и устанавливают на специальных подставках, снимают опорно-поворотное устройство и перемещают нижнюю тележку на рабочее место. Рис. 253. Схема технологического процесса разборки экскаватора Э-652А Рис. 254. Схема расположения основных постов по разборке и сборке экскаватора Рис. 255. Стенды для разборки узлов экскаватора: После этого разбирают узлы, непосредственно установленные на поворотной платформе (трубопроводы системы управления, рычаги и ленты тормозов, вертикальные валы). Для правильной организации ремонта разрабатывают специальные технологические карты не только на ремонт деталей, но и на разборку й сборку узлов и экскаватора в целом. Детали, которые по размерам не могут пройти через моечную машину (поворотная платформа, ходовая рама, опорно-поворотный круг), возвращают со своих постов на пост наружной мойки, где их моют, а затем передают в сборочное отделение для ремонта и сборки. Технологический процесс разборки других экскаваторов незначительно отличается от приведенной схемы. Расположение основных постов по разборке экскаватора показано на рис. 254.
Читать далее: Оснастка для разборки экскаваторов
Категория: -
Эксплуатация экскаваторов stroy-technics.ruРемонт экскаваторов на гусеничном ходу. Ремонт экскаваторов
Ремонт гусеничных экскаваторов: Volvo, Komatsu, описание, фото
Гусеничные экскаваторы разного предназначения – это одни из востребованных видов специальной строительной техники. Они стоят больших, если не сказать, огромных денег. Поэтому уход и ремонт гусеничных экскаваторов не менее ответственное дело, чем проверка состояния любимого легкового автомобиля.Ремонт гусеничных экскаваторов Komatsu
Ремонт силового агрегата
Признаки неисправности силового агрегата
В каких случаях требуется ремонт трансмиссии экскаватора Komatsu?
Признаки выхода из строя трансмиссии
Ремонт гидротрансформатора Komatsu
Утечка масла из-под уплотнительного кольца может стать причиной этой неисправности. Из-заповышенных постоянных нагрузок могут выйти из строя лопасти.Признаки выходи из строя гидротрансформатора
Ремонт карданного вала Komatsu
Признаками неисправностей карданного вала
Ремонт гусеничных экскаваторов Volvo
Говоря о технике от компании Volvo, мы подразумеваем «Настоящее шведское качество». Но иногда даже качество не может противостоять времени и повышенным нагрузкам. Техника выходит из строя, ей нужна техническая помощь.Капитальный ремонт тормозной системы на экскаваторе Volvo
Причины неисправности тормозной системы гусеничного экскаватора Volvo
В этих случаях ремонт необходимо провести в сжатые сроки. К причинам нестабильной работы тормозной системы можно отнести насос, подающий жидкость. Возможен износ клапана давления. Для устранения проблем следует обратиться к специалистам. Именно к ним, а не заниматься самостоятельно «техническим лечением»! Для замены вышедших из строя деталей лучше всего использовать оригинальные запасные части.В заключении
Больше информации на сайте
не опускается стрела, снять передний мост, ковша, рукояти, электрики, гидронасосов

Виды ремонта экскаватора



Как осуществляется ремонт экскаватора

Какие действия могут привести к необходимости ремонта
заказать диагностику / ремонт экскаватора Caterpillar
Услуги компании «Восточная Техника»

Основные узлы, которые подвергаются износу

Базовые преимущества обращения в компанию «Восточная Техника»

Виды и методы ремонта экскаваторов
Строительные машины и оборудование, справочник
Главная → Справочник → Статьи → Форум
Ремонт экскаваторов в Санкт-Петербурге (СПб)
Ремонт экскаваторов: все операции, быстро и качественно!
Все о ремонте экскаваторов
Ремонт деталей и узлов экскаваторов
Строительные машины и оборудование, справочник



Главная → Справочник → Статьи → Форум